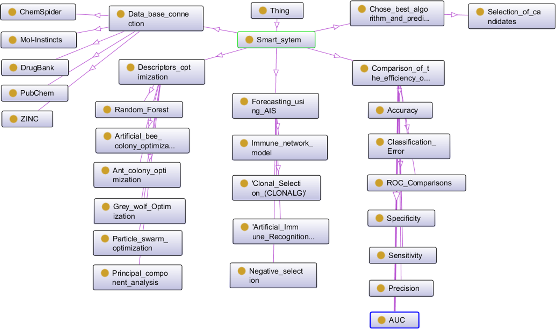
Fig. 5From: Ontological model of multi-agent Smart-system for predicting drug properties based on modified algorithms of artificial immune systemsOntological model. Visualization of the ontological model of a multi-agent Smart-systemBack to article page